您好,欢迎访问专知智库!
当前位置: 首页 灯塔数据库 正文

余行税白皮书:企业隐形生存税


日期:2026-04-14 02:18 来源:专知智库公众号 作者:
余行税白皮书:企业隐形生存税
—— 识别产业缝隙,成为定义者


指导机构:自指余行论研究中心

主编机构:专知智库定义者战略咨询 | 专知智库OPC研究院



2026年4月 · 首发版


目录

前言

白皮书背景与目的

谁适合阅读本白皮书

第一章什么是余行税

1.1 余行税的定义

1.2 余行税的本质

1.3 余行税的三大表现

1.4 余行税 vs 流程税

1.5 余行税的普遍性

1.6 降低余行税的战略意义

1.7 本章小结

第二章余行税量化公式与自测方法

2.1 量化公式设计原则

2.2 余行税总额(YXT)

2.3 看见税(Seeing Tax)

2.4 敢动税(Dare Tax)

2.5 快动税(Speed Tax)

2.6 综合指标:余行税率(YXR)

2.7 企业自测表与评分标准

2.8 数据采集方法

2.9 案例测算演示

2.10 本章小结

第三章降低余行税:余行补位方法

3.1 余行补位方法概述

3.2 六大缝隙扫描框架

3.3 四步降税流程

3.4 一人公司的余行补位特别建议

3.5 案例应用

3.6 组织保障与文化建设

3.7 降低余行税的效果预测

3.8 本章小结

第四章行业案例:十二大领域余行税分析

4.1 制造业:徕芬的“高速吹风机平替”缝隙

4.2 食品:空刻的“速食意面”缝隙

4.3 餐饮:塔斯汀的“中国汉堡”缝隙

4.4 酒类:光良酒的“数据化光瓶酒”缝隙

4.5 茶叶:一念草木中的“高端袋泡茶”缝隙

4.6 饮料:好望水的“草本气泡水”缝隙

4.7 保健品:五个女博士的“口服胶原蛋白”缝隙

4.8 连锁企业:赵一鸣零食的“量贩零食”缝隙

4.9 健康品牌:麦瑞克的“智能家用健身”缝隙

4.10 汽车:小米SU7的“年轻人第一台轿跑”缝隙

4.11 人形机器人:宇树科技的“高性能低成本”缝隙

4.12 案例总结

第五章结论与行动建议

5.1 四大核心结论

5.2 企业分阶段降税路线图

5.3 专知智库定义者战略咨询服务

5.4 企业一把手行动清单

5.5 常见问题解答

5.6 结语:从缴纳余行税到成为定义者

第六章实战案例与工具附录

6.1 专知智库深度咨询案例一:制造业降税

6.2 快消品行业:茶饮品牌定义者之路

6.3 一人公司:独立咨询顾问的余行税革命

6.4 工具附录:缝隙扫描表模板

6.5 定义者评估卡

6.6 小步快跑检查清单

6.7 常见误区与答疑

6.8 降税成果追踪模板

6.9 专知智库服务入口


在红海竞争加剧、经济周期波动、技术迭代加速的今天,企业面临的最大威胁往往不是效率低下,而是方向迷失。流程税解决“做得快不快”,但无法回答“做得对不对”“有没有抓住该抓住的机会”。

本白皮书提出一个全新的隐性成本概念——余行税。它是指企业因未能识别、抓住或快速填补产业缝隙(主流之内或之外)而错失的成为“定义者”的机会与潜在收益。余行税是决定企业生死的关键隐性成本,适用于所有行业、所有规模的企业。

通过系统研究近三年十二大领域的最新案例(制造业、食品、餐饮、酒类、茶叶、饮料、保健品、连锁、健康品牌、汽车、人形机器人等),我们发现:新兴品牌正是通过识别缝隙并快速填补,成为定义者;而传统巨头因缝隙扫描机制缺失、决策犹豫或执行缓慢,承担了高达数十亿甚至百亿级的余行税。

本白皮书的目的:揭示余行税的普遍性与严重性,帮助企业认识到自身正在缴纳的隐形“生存税”,并引导企业借助专知智库的“定义者战略咨询”,系统化降低余行税,抢占产业缝隙,成为定义者。

专知智库基于“余行税”理论,已构建完整的量化公式(看见税、敢动税、快动税、余行税率)及“余行补位方法”,为企业提供从审计、地图绘制到战略执行的全链路咨询服务。我们相信,降低余行税是未来十年企业战略竞争力的核心源泉。

谁适合阅读本白皮书

本白皮书并非学术论文,而是面向实战的战略工具书。以下人群将从中获得最大价值:

企业创始人/CEO —— 识别企业正在错失的产业缝隙,重新定义增长曲线。

战略负责人/首席战略官 —— 掌握余行税量化方法,建立缝隙扫描机制,优化战略决策流程。

投资人/投后管理团队 —— 评估被投企业的余行税水平,辅助投后增值服务。

创业者/一人公司 —— 在红海市场中找到属于自己的“余行”,低成本成为细分定义者。

咨询顾问/行业分析师 —— 获取前沿的战略分析框架和行业案例。

产业园区/政策制定者 —— 了解企业真实的隐形负担,优化产业扶持方向。

无论您处于哪个行业、企业规模大小,只要希望在激烈的市场竞争中避免“看不见、不敢动、动得慢”的陷阱,本白皮书都将为您提供一套可落地的战略诊断与优化方案。


第一章什么是余行税

—— 企业最致命的隐形生存成本 ——

1.1 余行税的定义

余行税是指企业因未能识别、抓住或快速填补“余行”缝隙(主流产业内巨头之间的夹缝、主流产业外的边缘空间,无论红海蓝海),而错失的成为“定义者”机会与潜在收益。这一概念由专知智库首次系统提出,是继“流程税”之后又一重要的企业隐性成本理论。

“余行”二字的内涵丰富而深刻:“余”代表剩余、余量、主流之外、巨头之间;“行”代表行业、行动空间、可行的领域。合而言之,余行即是在主流竞争之外、巨头视野盲区之中,那些尚未被充分开发的市场缝隙、客户需求、技术应用或商业模式创新点。

核心命题:产业缝隙无处不在。无论红海蓝海,无论传统行业还是新兴领域,都存在着未被满足的需求、未被覆盖的渠道、未被利用的成本优势、未被整合的技术可能。谁能率先识别这些缝隙,并以最快速度填补,谁就能成为该缝隙的定义者——即规则制定者、标准输出者、生态主导者;而填不上或填得慢,就在缴纳余行税。

与传统税种不同,余行税不是财务账簿上的支出,而是战略机会成本。它体现为三种典型情况:一是根本看不见缝隙,完全错失增长机会;二是看见了缝隙,但决策迟缓、不敢投入,被竞争对手抢先;三是决策了但执行太慢,等产品上线时缝隙已被别人填满。这三种情况共同构成了企业每天都在缴纳的隐形生存税。

【余行税的核心公式】
余行税= 看见税 + 敢动税 + 快动税
其中,看见税源于缝隙扫描机制缺失,敢动税源于决策犹豫,快动税源于执行缓慢。

1.2 余行税的本质

余行税的本质是战略机会成本——企业因为无法及时捕捉市场变化而损失的潜在收益。这种成本具有三个根本特征:

隐蔽性:余行税不在任何财务报表中体现,企业管理者很难意识到“我错过了什么”。传统财务报表只记录已发生的收入和成本,从不记录“本应获得但错失的收入”。这使得余行税成为企业最容易被忽视的隐性成本。

累积性:每一次错失缝隙,都会导致企业在后续竞争中处于更不利的位置。定义者一旦形成,就会建立品牌认知、渠道优势、技术壁垒,后来者需要付出数倍代价才能追赶。余行税不是一次性损失,而是具有复利效应的持续性损失。

致命性:流程税、人才税等主要影响企业效率,属于“慢性病”;而余行税直接决定企业能否抓住新增长曲线、能否在产业变革中生存,属于“急性病”。历史上,诺基亚、柯达、黑莓等巨头的衰落,根源都不是效率低下,而是余行税——它们看见了智能手机缝隙、数码相机缝隙,但决策迟缓、执行缓慢,最终被定义者取代。

余行税与流程税的根本区别在于:流程税关注“如何把事情做得更快”,余行税关注“如何做对的事情”。一个企业可以把现有流程优化到极致,但如果方向错了、缝隙没抓住,依然会被市场淘汰。正如管理学大师彼得·德鲁克所言:“做正确的事,比正确地做事更重要。”余行税正是衡量企业“做正确的事”的能力缺陷。

1.2.1 余行税的经济学解释

从经济学视角看,余行税可以理解为“市场失灵”在企业内部的映射。当产业中出现新的供需缺口、技术变革或政策调整时,理论上存在套利机会。但由于企业内部的信息不对称(高层看不到一线缝隙)、代理问题(各部门利益不一致)、决策成本(审批层级过多),导致企业无法及时抓住这些机会。这种内部交易成本,就是余行税的微观基础。

进一步地,余行税也可以看作是“熊彼特创新理论”的反面。熊彼特认为,企业家通过创新打破均衡,获得超额利润。而余行税则是衡量企业未能创新的代价——当竞争对手通过缝隙创新获得超额利润时,你就在缴纳余行税。因此,降低余行税的本质是提升企业的动态能力,即 sensing(感知机会)、seizing(抓住机会)、transforming(转型执行)的能力。

1.3 余行税的三大表现

经过对数百家企业(从初创公司到世界500强)的深度研究,专知智库将余行税归纳为三种具体表现形式:看不见税、不敢动税、动得慢税。这三种税往往同时存在,相互强化,共同构成企业的“战略迟钝综合征”。

1.3.1 看不见税:缝隙扫描机制缺失

定义:企业因缺乏系统化的产业缝隙扫描机制,导致对需求、供给、技术、渠道、成本、政策等六大缝隙完全盲视,从而错失机会的隐性成本。

看不见税是最基础、最隐蔽的余行税形式。许多企业管理者每天忙于处理日常运营、应对短期问题,根本没有时间和机制去“抬头看路”。他们关注竞争对手的一举一动,却忽视了那些尚未被任何人满足的客户需求;他们痴迷于优化现有产品,却对新技术、新渠道、新政策带来的可能性视而不见。

典型表现

从未设立专门的“缝隙扫描”岗位或会议,战略规划仅基于现有市场和已知竞争对手。

市场调研局限于现有品类,不探索“相邻可能”或“跨界机会”。

对行业外的技术突破(如AI、生物技术)无感知,或认为“与己无关”。

客户反馈只处理投诉,不挖掘潜在需求。

渠道创新仅跟随大平台,不主动探索新兴流量洼地。

看不见税的量化指标包括:缝隙扫描频率(每年几次)、扫描覆盖的缝隙类型数量、高层战略会议中讨论“新机会”的时间占比等。专知智库调研显示,年收入10亿以下的企业中,超过60%从未进行过系统化的缝隙扫描;而在年收入百亿以上的企业中,这一比例仍高达35%。

案例:传统饮料巨头娃哈哈,在2015-2018年无糖茶饮料兴起时,完全忽视了这一缝隙。直到2021年才推出无糖茶产品,此时东方树叶已占据消费者心智,元气森林也已通过气泡水切入。娃哈哈的看不见税保守估计每年超过10亿元。

1.3.2 不敢动税:决策机制僵化

定义:企业虽然识别了产业缝隙,但因内部决策机制僵化、风险厌恶、审批层级过多,导致迟迟不敢决策、不敢投入,从而被竞争对手抢先的隐性成本。

不敢动税是余行税中最常见的形式。许多企业并非看不到机会,而是看到了机会却“不敢动”——害怕失败、害怕影响现有业务、害怕投入没有回报。这种“分析瘫痪”和“完美主义”使得企业错失最佳时机窗口。

典型表现

一个补位决策需要经过部门总监、副总裁、总裁办、董事会等多级审批,耗时数月。

要求“完美方案”才行动,不断追加市场调研、财务测算、风险评估,导致窗口期错过。

没有试错预算,任何新尝试都需要从现有业务中挤占资源,引发内部博弈。

过度依赖历史数据,认为“以前没做过的事风险太大”。

管理层绩效考核以短期利润为主,缺乏对创新失败的容忍度。

不敢动税的量化指标包括:从识别缝隙到做出补位决策的平均天数(行业最佳通常为7天以内)、决策过程中涉及的审批层级数量、试错预算占研发费用的比例等。专知智库研究发现,决策周期超过30天的企业,其补位成功率比决策周期在7天以内的企业低70%以上。

案例:传统家电企业康师傅(食品行业)在高端方便面缝隙上,从识别到决策耗时近2年,而空刻从识别到产品上线仅用了4个月。康师傅的不敢动税导致其错失数十亿市场。

1.3.3 动得慢税:执行能力不足

定义:企业已经决策要填补某个缝隙,但因内部资源调配僵化、技术能力不足、供应链响应慢、组织协同差,导致执行周期过长,等产品上线时缝隙已被别人填满的隐性成本。

动得慢税是余行税的“最后一公里”问题。即使企业看见了机会、敢于决策,但如果执行能力跟不上,依然无法成为定义者。在快速变化的市场中,时间窗口可能只有6个月甚至更短,任何拖延都会让先发优势化为乌有。

典型表现

产品研发周期远超行业平均(如传统车企需要5年开发一款新车,而新势力只需2年)。

供应链响应慢,供应商切换、产能爬坡耗时过长。

跨部门协同困难,市场、研发、生产、销售各自为政,无法形成合力。

缺乏敏捷项目管理方法,仍采用瀑布式开发。

渠道铺货慢,产品上市后需要数月才能覆盖目标终端。

动得慢税的量化指标包括:从决策到产品上线的平均天数(行业最佳通常为30天以内)、MVP(最小可行产品)验证周期、渠道铺货覆盖率增速等。专知智库数据显示,在消费品行业,产品上市时间每延迟1个月,市场份额预期损失约15%。

案例:传统车企在电动化转型中普遍面临动得慢税。大众汽车从决策到推出ID系列用了近4年,而特斯拉从概念到量产仅用2年。大众的动得慢税导致其在欧洲电动车市场的先发优势被特斯拉抢占。

1.3.4 三种税的内在关联

看不见税、不敢动税、动得慢税并非孤立存在,而是层层递进、相互强化的。看不见税导致企业根本不知道有缝隙,自然不会去决策和执行;不敢动税导致即使看见了缝隙,也迟迟不行动;动得慢税导致决策了也执行不到位。三者共同构成了企业的“战略迟钝闭环”。

更严重的是,这三种税之间存在“恶性循环”:因为看不见,所以没有机会练习快速决策和执行,导致决策和执行能力越来越弱;因为不敢动,所以错过了最佳时机,后续追赶成本更高,进一步强化了“不敢动”的心理;因为动得慢,所以即使偶尔决策正确,也无法获得回报,形成“努力也没用”的负反馈。打破这一闭环,需要系统化的余行补位方法。

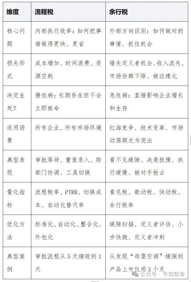
1.4 余行税 vs 流程税

为了更清晰地理解余行税,有必要将其与已经较为人熟知的“流程税”进行系统对比。两者都是企业隐性成本的重要来源,但关注点、影响机制、优化方法截然不同。

图片

关键结论:流程税解决“做得快不快”,余行税解决“做得对不对”。一个企业即使流程税极低(效率极高),如果余行税高(总是错过正确的方向),依然会在市场竞争中迷失方向、错失增长、最终被淘汰。反之,一个企业如果能降低余行税(快速抓住缝隙),即使流程税稍高,也能通过成为定义者获得超额利润。

因此,企业在管理隐性成本时,应当优先关注余行税。流程税是“节流”,余行税是“开源”。在存量竞争时代,节流固然重要,但开源才是生存之本。专知智库建议企业建立“双税管理”体系:用流程税工具优化内部效率,用余行税框架捕捉外部机会。

1.5 余行税的普遍性:无处不在的产业缝隙

余行税并非特定行业的专利,而是所有企业、所有行业普遍存在的现象。专知智库通过对十二大领域(制造业、食品、餐饮、酒类、茶叶、饮料、保健品、连锁、健康品牌、汽车、人形机器人等)的深度研究,发现无论传统行业还是新兴领域,都存在着大量未被填补的缝隙。

以下为六大缝隙类型的普遍存在性说明:

需求缝隙:几乎每个行业都存在“客户想要但没人做好”的需求。例如,老年人智能产品、宠物细分服务、男性护肤等。

供给缝隙:现有供应商在质量、价格、交付、服务上总有不足。例如,高端水果配送、定制化零部件等。

技术缝隙:新技术(AI、物联网、生物技术)几乎可以应用于所有行业,但多数企业尚未应用。

渠道缝隙:新渠道(直播、私域、社区团购)不断涌现,总有未被覆盖的消费者群体。

成本缝隙:成本结构变化(原材料降价、规模效应)总能让某些企业获得定价优势。

政策缝隙:政策调整(环保、税收、产业扶持)总会创造新的准入机会。

因此,任何企业都身处余行税的包围之中。区别在于:有的企业建立了缝隙扫描机制,能够持续发现并填补缝隙,成为定义者;有的企业则长期缴纳高额余行税,逐渐被市场边缘化。

1.6 降低余行税的战略意义

降低余行税不仅是减少隐性成本,更是构建企业长期竞争力的核心战略。具体而言,其战略意义体现在以下四个方面:

抢先定义缝隙,建立护城河:一旦成为某个缝隙的定义者,就能建立品牌认知、用户习惯、渠道关系、技术专利等先发优势,后来者需要付出数倍成本才能追赶。

提升资源使用效率:低余行税意味着企业能够快速将资源投入到高增长领域,避免资源被低效业务占用。

增强组织韧性:在动荡市场中,低余行税的企业能够快速调整方向,抵御外部冲击,而高余行税的企业则容易陷入困境。

创造超额利润:定义者往往能够获得高于行业平均的利润率,因为缝隙市场的竞争强度较低,且企业拥有定价权。

专知智库的研究表明,在2019-2024年间,各行业排名前十的定义者企业,其平均利润增长率是同行业其他企业的2.3倍。降低余行税已成为未来十年企业战略竞争的核心战场。

1.7 本章小结

本章系统阐述了余行税的概念框架。余行税是企业因未能识别、抓住或快速填补产业缝隙而错失的成为定义者的机会与潜在收益,它由看不见税、不敢动税、快动税三部分构成,是比流程税更致命的企业隐性成本。余行税具有隐蔽性、累积性、致命性三大特征,普遍存在于各行各业。降低余行税的战略意义在于抢先定义缝隙、提升资源效率、增强组织韧性、创造超额利润。从下一章开始,我们将详细展开余行税的量化公式、自测方法以及系统化的降税路径——余行补位方法。


第二章余行税量化公式与自测方法

—— 让隐形税负变得可测量、可管理 ——

2.1 量化公式设计原则

余行税作为一个全新的战略成本概念,如果不能量化,就无法管理;如果无法管理,就无法优化。专知智库基于对数百家企业战略决策过程的实证研究,构建了一套完整的余行税量化公式体系。这套体系遵循三大设计原则:

可测算性:公式中的变量应尽可能通过企业现有的数据、流程日志或简易调研获得,避免依赖无法获取的外部信息。

可对标性:计算结果可在同行业、同规模企业间进行比较,帮助企业了解自身在行业中的位置。

可操作性:每个公式都应指向明确的改进方向,能够直接指导管理行动。

基于以上原则,专知智库将余行税拆解为三个核心子税种:看见税、敢动税、快动税,并给出了综合指标——余行税率(YXR)。本章将逐一阐释这些公式,并提供企业自测表与案例测算。

2.2 余行税总额(YXT)

YXT = 看见税 + 敢动税 + 快动税

余行税总额(Yu Xing Tax, YXT)是企业每年因错失产业缝隙而损失的潜在收益总和。单位:货币(元/年)或时间(小时/年)。这是企业战略机会成本的总量指标,也是后续所有分析的基础。

需要注意的是,YXT不是企业实际支出的现金,而是“本应获得但错失的收入”。它的价值在于揭示企业战略决策机制中存在的系统性缺陷。如果一个企业的YXT持续高于行业平均水平,说明其缝隙扫描、决策和执行机制存在严重问题,需要立即干预。

在后续小节中,我们将分别介绍看见税、敢动税、快动税的具体计算方法。

2.3 看见税(Seeing Tax)

看见税衡量的是企业因缝隙扫描机制缺失而导致的损失。其核心逻辑是:行业中存在一定数量的高价值缝隙,企业只能覆盖其中一部分,未被覆盖的部分即为“看不见”的损失。

看见税= (1 − 缝隙扫描覆盖率) × 行业缝隙总价值 × 企业潜在占有率

变量说明

缝隙扫描覆盖率 = 企业主动扫描到的缝隙数 ÷ 行业实际存在的缝隙数(通过专家评估或行业研究获得)。该值介于0到1之间。

行业缝隙总价值:行业所有可识别缝隙的市场容量总和,可通过第三方行业报告、市场规模数据估算。

企业潜在占有率:假设企业填补该缝隙,基于其品牌、渠道、技术能力合理可获得的份额,通常取值5%-20%。

简化版公式(适用于快速自测,无需精准行业数据):

看见税= (1 − 扫描频率系数) × 年收入 × 10%

扫描频率系数取值:每周扫描=1,每月=0.7,每季度=0.4,每年=0.1,从不=0。10%是基于专知智库对多行业平均缝隙市场规模的估算。

示例:某企业年收入1亿元,每季度进行一次缝隙扫描(扫描频率系数=0.4),则看见税 ≈ (1-0.4) × 1亿 × 10% = 600万元/年。这意味着该企业每年因“看不见”缝隙而损失的潜在收入约为600万元。

降看见税的核心路径:建立制度化缝隙扫描机制(如每季度召开一次“余行战略会”),成立专门的机会洞察小组,或引入外部智库进行定期产业扫描。

2.4 敢动税(Dare Tax)

敢动税衡量的是企业因决策迟缓、犹豫不决而错失缝隙的损失。其核心逻辑是:决策每延迟一天,就损失一天的潜在收益,且由于竞争加剧,延迟越久,损失越大。

敢动税= 决策延迟天数 × 日均机会价值 × 犹豫系数

变量说明

决策延迟天数 = 从识别缝隙到做出补位决策的实际天数 − 行业最佳实践天数(行业最佳通常为7天)。

日均机会价值 = 该缝隙每日可产生的潜在利润,可通过MVP测试估算,或粗略按“年缝隙价值 ÷ 365 × 预期份额”。

犹豫系数:因内部审批层级、风险厌恶导致的额外损失,取值1.5~3.0。

简化版公式(适用于快速估算):

敢动税= (决策天数 − 7) × (年收入 × 0.05% / 天)

其中0.05%是基于专知智库对多行业缝隙机会日均价值的平均估算。

示例:某企业年收入1亿元,从识别一个高价值缝隙到决策用了30天,则敢动税 ≈ (30-7) × (1亿 × 0.05% /天) = 23 × 5,000 = 11.5万元/次。如果一年中有5个类似缝隙,则年敢动税约57.5万元。

降敢动税的核心路径:压缩审批层级、设立“补位快速通道”、建立试错预算(如年度利润的5%用于小规模验证),并采用“小步快跑”而非“完美主义”决策模式。

2.5 快动税(Speed Tax)

快动税衡量的是企业虽已决策,但因执行缓慢而错失缝隙的损失。执行延迟导致产品/服务上线时,缝隙可能已被竞争对手填满,或市场需求已经变化。

快动税= 执行延迟天数 × 日均机会价值 × 执行效率系数

变量说明

执行延迟天数 = 从决策到完成补位的实际天数 − 行业最佳实践天数(行业最佳通常为30天)。

日均机会价值:同上。

执行效率系数:因资源调配、技术障碍、跨部门协同问题导致的放大系数,取值1.2~2.5。

简化版公式

快动税= (执行天数 − 30) × (年收入 × 0.05% / 天)

示例:某企业年收入1亿元,从决策到产品上市用了90天,则快动税 ≈ (90-30) × 5,000 = 60 × 5,000 = 30万元/次。若一年有3个类似项目,年快动税约90万元。

降快动税的核心路径:采用敏捷开发方法、建立跨职能“补位突击队”、提前储备供应链弹性资源、使用MVP(最小可行产品)快速验证并迭代。

2.6 综合指标:余行税率(YXR)

余行税率= 余行税总额 ÷ 年总收入 × 100%

余行税率(Yu Xing tax Rate, YXR)是衡量企业战略机会成本相对水平的核心指标,它消除了规模差异,使得不同收入体量的企业可以横向比较。YXR越低,说明企业缝隙捕捉能力越强。

解读标准(基于专知智库对500家企业的基准研究):

YXR < 5%:优秀,企业缝隙捕捉能力强,战略决策敏捷。

YXR 5%-15%:中等,有明显改进空间,需要优化扫描、决策或执行机制。

YXR > 15%:危急,大量机会被浪费,企业面临被边缘化的风险。

行业基准(初步)

高科技/互联网企业:5%-10%

传统制造业:10%-20%

消费品/零售业:8%-15%

服务业:6%-12%

一人公司/自由职业者:3%-12%

企业可以将自己的YXR与行业基准对比,判断自身的战略敏捷性水平。

2.7 企业自测表与评分标准

为了方便企业快速评估自己的余行税水平,专知智库设计了以下五维度自测表。每个维度满分5分,总分25分。请根据实际情况诚实打分。

图片

评级与建议

20-25分(低余行税):优秀,保持现有机制,定期复盘。

15-19分(中等余行税):良好,但存在改进空间,建议针对低分项重点优化。

10-14分(高余行税):预警,需要立即建立缝隙扫描机制和快速决策流程。

0-9分(危急):企业处于战略迟钝状态,强烈建议引入专知智库定义者战略咨询。

2.8 数据采集方法

为了准确计算余行税,企业需要采集以下数据。专知智库推荐三种采集方法:

流程日志法:选取最近一年内3-5个补位决策案例,记录从识别缝隙到决策、再到执行完成的关键时间节点。这是最直接、最准确的方法。

访谈法:对战略、市场、研发、销售等部门负责人进行结构化访谈,了解他们对缝隙的认知、决策流程中的瓶颈、执行中的障碍。

行业对标法:通过行业报告、竞争对手公开信息、券商研报等,获取行业平均的决策周期和执行周期作为基准。

对于一人公司或小型团队,可以采用简化版公式,无需复杂的行业数据,通过扫描频率系数和决策/执行天数的自我记录即可估算。

2.9 案例测算演示

以下以一家年收入10亿元的传统食品企业为例,完整演示余行税的计算过程。

企业背景:主营休闲零食,年收入10亿元,过去三年未能抓住“量贩零食”“健康化升级”等缝隙。

数据采集

缝隙扫描频率:每年1次(得1分)。

平均决策天数:从识别到决策平均45天(基准7天,延迟38天)。

平均执行天数:从决策到上市平均120天(基准30天,延迟90天)。

错失缝隙数量:过去三年行业出现5个高价值缝隙,企业只抓住了1个,错失4个。

错失缝隙的潜在收入估算:根据行业对标,每个缝隙年均潜在收入约5000万元,错失4个共2亿元,占年收入20%。

计算过程

看见税(简化版):扫描频率系数=0.1(每年1次),看见税 = (1-0.1)×10亿×10% = 0.9亿 = 9000万元。

敢动税(简化版):决策延迟38天,敢动税 = 38 × (10亿×0.05%/天) = 38 × 50,000 = 190万元/次。按4个错失缝隙计算,约760万元。

快动税(简化版):执行延迟90天,快动税 = 90 × 50,000 = 450万元/次,4个缝隙约1800万元。

余行税总额YXT = 9000 + 760 + 1800 = 1.156亿元。

余行税率YXR = 1.156亿 ÷ 10亿 × 100% = 11.56%。

结论:该企业每年因余行税损失约1.16亿元,占收入的11.56%,属于“中等偏高风险”水平。主要问题在于“看见税”(9000万)占比过高,说明缝隙扫描机制严重缺失。优先改进方向:建立每季度一次的缝隙扫描制度,同时压缩决策和执行周期。

改进效果预测:若将缝隙扫描频率提升至每季度一次(扫描频率系数从0.1升至0.4),看见税降至(1-0.4)×10亿×10%=6000万,节省3000万;同时将决策天数从45天压缩至15天,敢动税减少约200万;执行天数从120天压缩至60天,快动税减少约300万。总计可降低余行税约3500万元/年。

2.10 本章小结

本章系统阐述了余行税的量化公式体系,包括余行税总额(YXT)、看见税、敢动税、快动税以及综合指标余行税率(YXR)。这些公式遵循可测算、可对标、可操作的原则,企业可通过简易的自测表快速评估自己的余行税水平。通过案例演示可以看出,余行税通常占企业收入的5%-20%,是一个不可忽视的战略成本。降低余行税的核心路径是:提高缝隙扫描频率、压缩决策周期、缩短执行周期。从下一章开始,我们将详细介绍降低余行税的系统化方法——余行补位方法,包括六大缝隙扫描、定义者评估、小步快跑和定义者冲刺四个步骤。

余行税白皮书:企业隐形生存税